
图片来源于网络,如有侵权,请联系删除
(原标题:纠正医药医疗领域不正之风 14部委发文明确2025年纠风要点)
6月13日,国家卫生健康委、教育部、工业和信息化部、公安部等14部委联合发布《关于印发2025年纠正医药购销领域和医疗服务中不正之风工作要点的通知》。(下称《通知》)
《通知》共分为4个部分15项内容,提出要持续深化医药购销领域治理,紧盯“关键少数”和关键岗位,聚焦药品、高值医用耗材、医用设备、基建和信息化项目招投标、后勤服务等监管重点,持续规范检测样本外送、外配处方、项目审批、资金使用等关键环节行为,加大行政执法和司法办案力度。
《通知》还包括,要完善医药购销领域行贿人、受贿人“黑名单”制度和不良单位记录制度。落实对业务指导的医药行业社会组织督促职责,规范兼职取酬、期刊管理、会议举办,严格分支机构设立审批,积极引导行业组织提升专业化水平和公信力。
在具体的医药和医疗服务领域方面,《通知》提出重点聚焦患者隐私保护、基因检测、辅助生殖、医疗美容、儿童近视防控、医学证明开具等领域违法违规行为,深入开展整治殡葬领域腐败乱象,持续保持惩治腐败高压态势。
规范互联网诊疗行为亦是该通知提及的重点方向之一,具体包括聚焦资质准入、互联网诊疗活动是否与实体医疗机构诊疗科目一致、诊疗活动开展、互联网处方等互联网诊疗重点环节,强化“线上医疗”监管。重点打击网络“医托”、违规发布医药广告,以及假借医学科普或会议活动等“引流”“带货”、伪造编造变造在职或离退休行业人员视频营销牟利等不法行为。
近年来,国家卫健委等部委已多次联合制定印发了“纠正医药购销领域和医疗服务中不正之风工作要点的通知”。
《关于印发2023年纠正医药购销领域和医疗服务中不正之风工作要点的通知》提出,切实推进全行业“受贿行贿一起查”,落实规纪法衔接的部门主体责任。在医药产品销售采购领域,整治医药生产企业及与之关联的经销商、医药代表,以各种名义或形式实施“带金销售”,给予医疗机构从业人员回扣、假借各种形式向有关机构输送利益等不正之风问题。
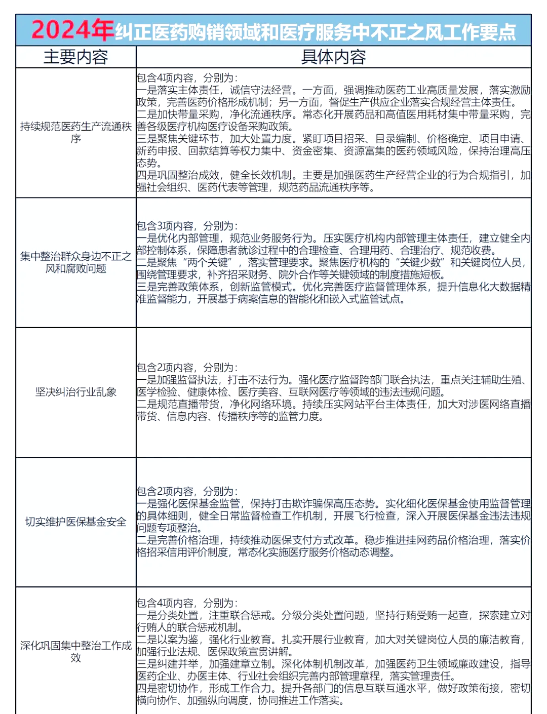
《关于印发2024年纠正医药购销领域和医疗服务中不正之风工作要点的通知》提出,加大医药购销领域商业贿赂治理力度,紧盯项目招采、目录编制、价格确定、项目申请、新药申报、回款结算等权力集中、资金密集、资源富集的医药领域风险。在医疗机构纠风方面,聚焦“名院”“名医”等医疗机构的“关键少数”和关键岗位人员管理,重点惩治本人或指使亲友,利用经商办企业“靠医吃医”、收受供应商回扣等问题;以“站台式讲课”“餐桌式会议”等为切入点,坚持“风腐一体”治理。(来源:经济观察网 杜远/文)
