
图片来源于网络,如有侵权,请联系删除
债市要闻
【财政部:4月全国发行新增债券2534亿元】

图片来源于网络,如有侵权,请联系删除
财政部发布2025年4月地方政府债券发行和债务余额情况,2025年4月,全国发行新增债券2534亿元(上月同期全国发行新增债券4375亿元),其中一般债券233亿元、专项债券2301亿元。全国发行再融资债券4399亿元,其中一般债券1174亿元、专项债券3225亿元。合计,全国发行地方政府债券6933亿元,其中一般债券1407亿元、专项债券5526亿元。2025年1-4月,全国发行新增地方政府债券14927亿元,其中一般债券3023亿元、专项债券11904亿元。截至2025年4月末,全国地方政府债务余额506931亿元。其中,一般债务170692亿元,专项债务336239亿元;政府债券505327亿元,非政府债券形式存量政府债务1604亿元。

图片来源于网络,如有侵权,请联系删除
财政部同日公告,经国务院批准,2025年财政部将在香港特别行政区,分六期发行680亿元人民币国债。其中,前两期共计250亿元人民币国债已分别于2月、4月发行。现定于6月4日通过招标发行第三期125亿元人民币国债,具体发行安排将在香港金融管理局债务工具中央结算系统(CMU)公布。
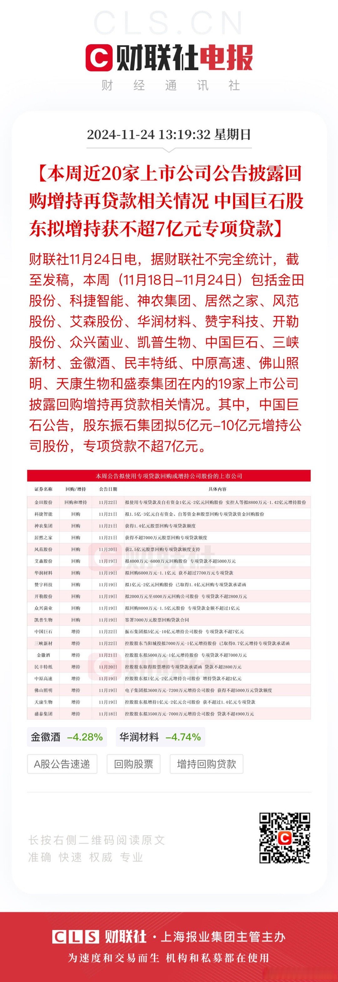
【首批以科创债为抵押品的外币回购业务在外汇交易中心和上清所落地】
据上清所消息,、和近日通过中国外汇交易中心外汇交易平台达成首批以上海清算所托管的科创债券为抵押品的外币回购交易,并通过上海清算所完成清算结算。
【债市“科创板”满月在即,科创债发行近2000亿,大行热情高,中小行参与仍有限】
依据中国货币网公告信息和公开渠道,财联社记者28日统计发现,自月初债市“科创板”开市以来,约有工商银行、、、、浦发银行、国开行等约15家银行机构官宣发行科创债,其累计金额已经接近2000亿元。从目前财联社记者统计的数据来看,首批发行科创债的银行机构还是以国有大行、股份行为主,目前主要的几家上市城商行并没有参与其中。对此,某江浙沪上市银行人士杨磊(化名)向财联社记者介绍, 该行目前对于申请发行科创债的兴趣并不算大,只是作为承销商、交易商参与其中。其原因在于,该行目前所在区域的科技创新类企业“数量还不够多、资源也不够丰富”,因此对于发行此类债券还存在疑虑。
【首批支持收购存量商品房项目专项债落地】
首批支持收购存量商品房项目专项债近日落地。数据显示,2025年浙江省政府专项债券(十三~二十期)已于近期发行并上市。具体来看,其中有3只专项债精准对接收购存量商品房用作保障性住房项目,分别为“25浙江债23”“25浙江债25”和“25浙江债26”,专项债融资总额达16.53亿元,涉及浙江省内8个项目。
【全市场信用债ETF规模超1300亿元首只百亿元级基准做市信用债ETF诞生】
5月27日,易方达上证基准做市公司债ETF(交易型开放式指数基金)规模突破100亿元大关,达102.8亿元,成为首只跻身“百亿元俱乐部”的基准做市信用债ETF,也是全市场第4只百亿元级信用债ETF。业内人士认为,信用债ETF尤其是基准做市信用债ETF具有分散化投资、透明度高、流动性强等优势,可以有效满足各类投资者的需求,未来有望获得更多投资者青睐,实现规模进一步突破。
【吸金力持续显现超四成债基净值创新高】
近期债市持续回暖,推动多只债基净值创新高。5月26日的数据显示,全市场超7000只债券型基金(不同份额分开计算)中,超四成产品的复权单位净值创下历史新高。此外,增量资金持续涌入债市。截至5月27日,全市场29只债券型ET月以来的净流入额合计超过310亿元。有业内人士表示,近期在海外扰动因素边际改善与资金面边际收敛的双重影响下,债市呈现震荡上行势头。央行管控下的资金面松紧程度决定债市方向,未来需关注流动性投放和银行负债端情况。
【又一波降费推广潮,存款利率下调后头部理财子再“卷”费率,多款产品费率逼近于0】
财联社记者注意到,近日,光大理财、兴业理财、招银理财等头部理财公司继续发布阶段性降费率的通告。5月28日,广东华兴银行官网显示,兴银理财添利日日新3号、添利9号等多款理财产品实行阶段性降费,其中最低的一款产品投资管理费由0.3%降至0.09%。5月28日,华源研究所所长助理、首席分析师廖志明对财联社表示,一般情况下存款利率下调都会带来理财规模的增长。4月份增长较多带动二季度整体增幅较大,预计6月份规模之后会有小幅回调。
【万科再引关注:联合体郑州拿地王石发声“将为万科平稳过渡而尽所能”】
万科在郑州拿地了。郑州市中原区一宗城中村改造项目用地的出让,引发市场关注。5月28日,万科联合体以5.28亿元底价竞得前述项目,该地块土地面积26845.4平方米,规划建筑面积134227平方米,成交楼面价3934元/平方米。本次拿地主体为河南国信乐达房地产有限公司,股东结构显示,郑州万科持有该公司50%股份,其余股份由河南国信房地产、河南好多锦商贸有限公司持有。日前,王石在其个人微信朋友圈发布长文。王石在文中提到:其正在尝试和万科的决策层建立畅通的联系,为万科的平稳过渡,为保护广大投资者/万科合作伙伴/13万员工的福祉而尽所能。
【广东:鼓励金融科技企业挂牌上市、并购融资、发行企业专项债券】
广东省政务服务和数据管理局近日印发《数字广东建设2025年工作要点》,其中提出,推进数字金融发展。推动银行机构优化数字金融治理机制。丰富民币应用场景。鼓励金融科技企业挂牌上市、并购融资、发行企业专项债券。推动持牌金融机构在广东设立金融科技子公司,支持证券基金期货机构加大金融科技的投入和研发力度。提高金融监管数字化水平。
【天津拟发行262.01亿元再融资专项债用于置换存量隐性债务】
天津市财政局计划于2025年6月5日发行2025年天津市地方政府再融资专项债券(十三至十五期),发行金额262.01亿元,用于置换存量隐性债务。
【又有麻烦了?牵动全球债市的这场日债标售结果并不好……】
日本财务省28日标售了5000亿日元(约合35亿美元)2065年3月到期的40年期债券。结果显示,此次标售的投标倍数(衡量总投标量与发行证券数量的比例)从3月份上次标售时的2.9大幅下降至了2.2,同时也创下了去年七月份以来的最低水平。由于担心政府支出增加将使预算赤字陷入危险境地,此次日债标售在本周伊始就被业内人士广泛视作为全球范围内对长期债券需求的一次关键考验。上周,正是20年期日债标售的惨淡,拉开了新一轮全球长债抛售的序幕,并进一步波及了外汇市场交易。在日本,此次出售也被视为衡量大型机构投资者对日债兴趣的重要指标,因为这些投资者需要填补日本央行减少债券购买所产生的需求缺口。然而,超长期日本国债近来一直缺乏人寿保险公司和养老基金等传统买家的支持,这些买家一直在缩减购买量。
【美联储会议纪要:通胀和失业风险上升,准备等待前景更加明朗】
当地时间周三,美联储在官网发布了5月货币政策会议的纪要。纪要显示,美联储官员认为,未来几个月他们可能面临“艰难的权衡”,即通胀和失业率都在上升,而经济不确定性加剧证明谨慎的货币政策是适当的。会议纪要显示,政策制定者判断,自3月份的决议以来,失业率和通胀上升的风险都有所增加,这主要是因为特朗普关税政策引发的。这种情况可能会使美联储稳定物价和充分就业的目标相互矛盾,这将迫使委员们决定,是优先收紧货币政策来对抗通胀,还是通过降息来支持经济增就业。与会者一致认为,鉴于经济增长和劳动力市场依然稳固,且当前的货币政策适度紧缩,联邦公开市场委员会(FOMC)有条件等待通胀和经济活动前景更加明朗。
公开市场:
公开市场方面,央行公告称,5月28日以固定利率、数量招标方式开展了2155亿元7天期逆回购操作,操作利率1.40%,投标量2155亿元,中标量2155亿元。Wind数据显示,当日1570亿元逆回购到期,据此计算,单日净投放585亿元。
信用债事件
■:联合资信下调公司主体及“山石转债”信用等级为“A”;
■开封祥符区发展投资:退出政府融资平台,不再承担政府融资职能;
■拉萨城投:成功完成首笔非标债务置换工作;
■云南发展公司:成功获批17亿元融资授信,将用于置换公司存量高息债务;
■惠誉:上调绵投控股的长期本外币发行人主体评级至“BBB-”投资级,展望调至“稳定”;
■杉杉集团:所持9558万股股份解除司法标记、轮候冻结生效;
■:“20荣盛地产MTN001”、“20荣盛地产MTN002”拟启动注销,6月4日召开持有人会议;
■淮南建发:完成“21淮南建发MTN003”等3只债券现金要约收购,合计收购面额为3.7682亿元;
■:拟对两笔共13.19亿美元债券进行展期;
■伊川财源实业投资:将所持5家公司股权无偿划转至伊川生态科技城投资;
■21董家口MTN001:审议关于重大资产重组议案的持有人会议未生效;
■中海宏洋地产集团:拟于6月9日提前兑付“GC宏洋01”5.15亿元本息并提前摘牌;
■长春农商行:拟于5月29日召“20长春农商二级01”持有人会议,审议延期行使赎回权议案。
市场动态:
【货币市场|货币市场利率多数下行】
周三,货币市场利率多数下行,其中银存间质押式回购加权平均利率1天期下行3.39BP报1.4141%,7天期下行1.24BP报1.6062%,14天期上行0.18BP报1.6825%,1月期下行0.59BP报1.6%。
Shibor短端品种表现分化。隔夜品种下行4.1BP报1.411%;7天期下行2.0BP报1.578%;14天期上行0.2BP报1.669%;1个月期上行0.1BP报1.615%。
银行间回购定盘利率涨跌互现。FR001报1.4600%,跌4.00个基点;FR007报1.7000%,与前一交易日持平;FR014报1.7000%,涨1.00个基点。
银银间回购定盘利率多数持平。FDR001报1.4169%,跌4.31个基点;FDR007报1.6500%,与前一交易日持平;FDR014报1.6800%,与前一交易日持平。
【利率债|10年期国债收益率收平至1.68%,信用债利差持续压缩】
周三,国债期货收盘多数下跌,30年期主力合约跌0.04%报119.400元,10年期主力合约持平于108.730元,5年期主力合约跌0.01%报106.020元,2年期主力合约跌0.01%报102.400元。
银行间主要利率债收益率多数上行,截至下午16:30,10年期国债活跃券250011收益率持平报1.6825%,30年期国债活跃券230023收益率上行0.65bp报1.924%,10年期国开活跃券250210收益率上行0.45bp报1.714%。
多位业内交易人士指出,近期市场抛盘主要来自银行机构,市场传闻银行为了二季度的利润,要继续卖出OCI账户里的老券,兑现浮盈。从资金情绪走势可以看出,银行缺钱导致的利率债持续震荡,作为对比的是非银有钱导致的信用债利差疯狂压缩,两者反差愈发明显,在近期央行持续公开市场净投放背景下,当日存单一级市场发行利率大降,二级市场收益率却已经来到了1.73%以上,也凸显银行近期存款压力在逐步增大。
【信用债|信用债多数上涨,全天成交1177.48亿元】
周三,信用债多数上涨,全天成交1177.48亿元;“22渝富02”、“23重庆地产MTN001B”和“21万科06”涨幅居前,分别涨7.03%、4.2%、3.9%;“21万科06”、“22万科07”和“20万科08”位列低估值成交前三。AAA级中短期票据中,1年期收益率上行1.97个基点报1.6997%,AA级中短期票据中,1年期收益率上行1.48个基点报1.8248%;AAA级城投债中,1年期收益率上行1.69个基点报1.7269%,AA级城投债中,1年期收益率上行1.69个基点报1.8308%。
涨幅超2%的信用债共17只,其中“22渝富02”、“23重庆地产MTN001B”、“21万科06”涨幅居前,分别涨7.03%、4.2%、3.9%,分别成交114.45万元、17049.26万元、72.03万元。
跌幅超2%的信用债共28只,“22乐山国资PPN001”、“23西咸新发MTN001”、“23上饶城投PPN002”跌幅居前,分别跌5.62%、4.96%、4.56%,分别成交1173.13万元、12589.33万元、30040.72万元。
高收益债:共147只收益率高于5%的信用债有成交,其中“23山西建投MTN006”、“22浙建投MTN001”、“23晋桥YK01”收益率居前,分别为8.19%、7.87%、7.46%,分别成交1044.32万元、2087.99万元、1054.29万元。
【欧债市场|欧债收益率普涨,英国10年期国债收益率涨6.1个基点报4.725%】
周三,欧债收益率普涨,英国10年期国债收益率涨6.1个基点报4.725%,法国10年期国债收益率涨2个基点报3.221%,德国10年期国债收益率涨2.3个基点报2.552%,意大利10年期国债收益率涨1.8个基点报3.534%,西班牙10年期国债收益率涨2个基点报3.152%。
【美债市场|美债收益率集体上涨,2年期美债收益率涨1.16个基点报3.986%】
周三,美债收益率集体上涨,2年期美债收益率涨1.16个基点报3.986%,3年期美债收益率涨2.55个基点报3.953%,5年期美债收益率涨3.02个基点报4.064%,10年期美债收益率涨3.37个基点报4.477%,30年期美债收益率涨2.47个基点报4.976%。
(文章来源:财联社)
