阳光电源获得发明专利授权:“一种多端口变换器及控制方法”
作者:小微
发表于:2026年01月24日
浏览量:60382

图片来源于网络,如有侵权,请联系删除
证券之星消息,根据天眼查APP数据显示阳光电源(300274)新获得一项发明专利授权,专利名为“一种多端口变换器及控制方法”,专利申请号为CN202210909633.9,授权日为2026年1月23日。
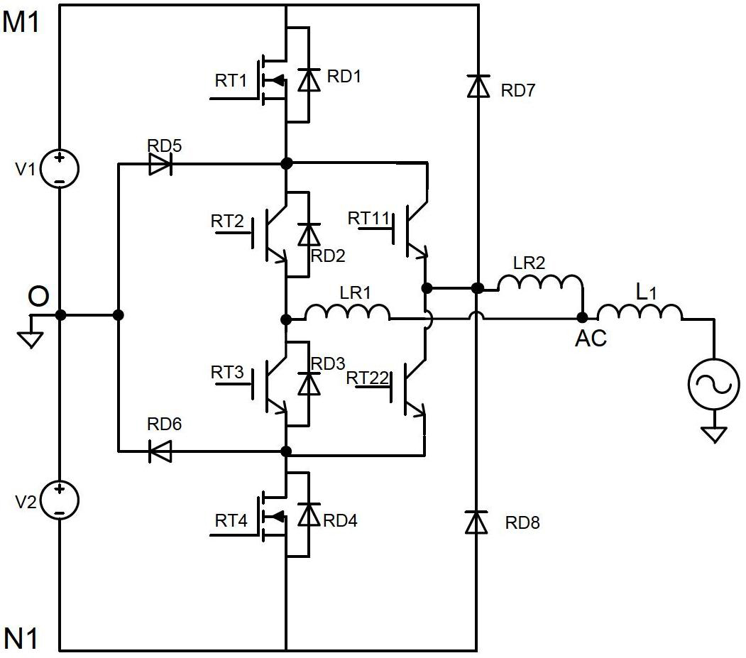
专利摘要:本申请公开了一种多端口变换器及控制方法,变换器包括:N个端口、N个桥臂电路、N端口变压器和控制器;N为大于等于3的整数;每个桥臂电路包括至少两个桥臂;N端口变压器包括N个绕组;N个绕组和N个桥臂电路一一对应;N个绕组中每个绕组连接对应的一个桥臂电路;控制器控制N个端口中电压失配端口的桥臂电路的内移相角为零,基于各端口的预设电参数动态调节各端口的内移相角和外移相角,电参数为以下至少一项:电压、电流或功率;内移相角为两个桥臂的开关管之间的相角差,外移相角为任意两个端口的桥臂的开关管之间的相角差,各个端口的功率独立控制,各个端口的功率实现解耦,控制简单,高效解决回流功率的问题,提升效率。

图片来源于网络,如有侵权,请联系删除
今年以来阳光电源新获得专利授权50个,较去年同期减少了48.45%。结合公司2025年中报财务数据,2025上半年公司在研发方面投入了20.37亿元,同比增37.08%。
通过天眼查大数据分析,阳光电源股份有限公司共对外投资了90家企业,参与招投标项目3688次;财产线索方面有商标信息1231条,专利信息5084条,著作权信息31条;此外企业还拥有行政许可123个。
数据来源:天眼查APP
以上内容为证券之星据公开信息整理,由AI算法生成(网信算备310104345710301240019号),不构成投资建议。
