
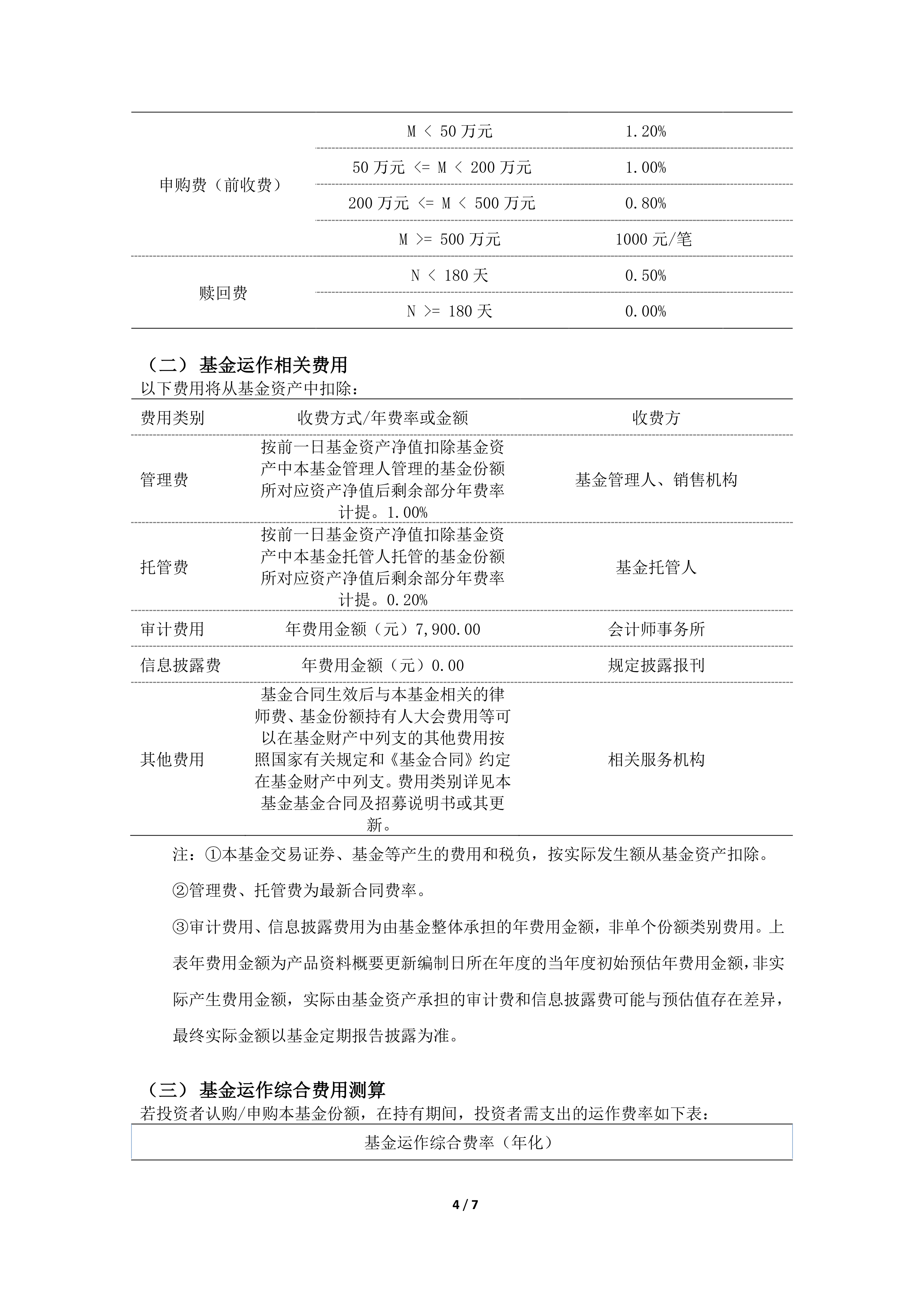
图片来源于网络,如有侵权,请联系删除
证券之星 赵子祥
2025年,信达澳亚基金在股权划转后经历了前所未有的人事治理重构。自当年2月财政部将中国信达股权无偿划转至中央汇金、6月实控人正式变更以来,公司管理层与投研团队开启高频调整模式,高管层与基金经理团队流转幅度大幅加快。

图片来源于网络,如有侵权,请联系删除
证券之星注意到,人事动荡的背后,是合规体系漏洞暴露与业绩规模的双重承压,2025上半年营收利润与管理规模均出现不同程度缩水。这场贯穿全年的变革,不仅重塑了公司治理格局,也将其推向了需要补齐短板、重塑信心的关键修复期。

图片来源于网络,如有侵权,请联系删除
人事调整贯穿全年,治理体系逐步重构
2025年对于信达澳亚基金而言,是名副其实的“人事调整年”。变化的根源始于股权划转——2025年2月财政部将中国信达股权无偿划转至中央汇金,6月公司实控人正式变更为中央汇金,随之而来的是管理层与投研团队的“洗牌”。
高管层的“大撤退”成为最显著的特征。8月23日,公司原董事长祝瑞敏因“工作安排”离任,由商健代行董事长职务,且明确代任期限不超过6个月。这一变动揭开了高管离职潮的序幕,此前自2024年10月起,已有多位核心高管接连出走:明星基金经理冯明远卸任副总经理岗位,仅保留首席投资官等投研职务,被市场解读为业绩承压后的岗位调整。
2025年3月,信达澳亚督察长黄晖离任,4月至7月间,副总经理宋加旺、魏庆孔、王建华又相继转任或离职,短短一年时间内,公司累计有6位高管离任,其中5位为副总经理层级,管理层结构近乎“重构”。
年底的集中调整则为这场动荡画上阶段性句号。12月5日,方敬正式出任总经理,结束自9月起代行总经理职责的过渡期,同时卸任副总经理职务,标志着前任总经理朱永强的“落幕”。
12月26日,原中国信达业务审核部副总经理唐伦飞接任董事长,同日副总经理鲁力因个人原因离任且不转任其他岗位,管理层重组基本落定。值得注意的是,新任管理层中,代任董事长商健此前无公募基金任职经历,其对公募业务的把控能力仍待市场检验。
高管动荡的同时,基金经理团队也陷入“高频流转”的困境。2025年内,王建华、宋东旭、张琦、王兰、是星涛、李德清等6位基金经理先后离职,同时公司新聘任9位基金经理补充团队,无论离任还是新聘人数均显著高于行业同类规模公司均值。
频繁的人员变动直接冲击产品运作连续性。4月18日,有着“医药一姐”之称的杨珂因内部调整卸任信澳医药健康混合基金经理,由从业仅2年投资管理经验的李点典接任,而杨珂在管规模也从峰值70亿元收缩至6.9亿元,引发市场对产品风格漂移与业绩稳定性的担忧。
12月27日,曾国富因内部调整卸任信澳产业优选一年持有混合A基金经理,其任职期间该基金亏损达45.44%,后续由仅任职1年多的董玄单独管理,持有人信心进一步受挫。
合规失守叠加业绩滑坡,规模与盈利双重承压
人事动荡的背后,是信达澳亚基金合规体系的失守与业绩规模的持续恶化,而2024年年底爆发原副总经理李淑彦的“老鼠仓”事件,成为该公司近两年合规漏洞的集中爆发。
2024年11月27日,四川证监局发布行政处罚决定书,查实李淑彦在2021年7月至2023年4月期间,向关系密切者泄露8只股票的未公开信息,并于2023年8月明示、暗示他人交易“中国卫星”“中国卫通”两只股票,趋同交易盈利14.29万元。最终,李淑彦被没收违法所得14.29万元,并处以140万元罚款,合计罚没154.29万元。
罚单公布后两日,信达澳亚基金火速公告李淑彦离任副总经理及5只基金的基金经理职务,但这场丑闻对公司声誉的冲击已无法挽回。数据显示,截至2024年三季度末,李淑彦在管规模达37.29亿元,其管理的信澳匠心臻选、信澳周期动力两只核心产品,2024年以来业绩分别为2.11%、-4.06%,大幅跑输同期业绩比较基准。
值得警惕的是,这已是公司6年内第二次爆发“老鼠仓”事件,2018年原基金经理王战强因涉案金额超7800万元的“老鼠仓”行为被判刑,两次违规事件折射出公司内控与合规监督体系的漏洞。
合规丑闻与人事动荡的叠加,直接导致公司业绩与管理规模的双重下滑。业绩层面,公司盈利能力持续恶化,2024年营收同比下降31.24%至6.44亿元,净利润同比下滑42.11%至1.01亿元,为近五年来首次双降。
2025上半年,公司业绩进一步承压,实现营业收入2.96亿元,同比减少10.34%;净利润仅378.36万元,同比大幅缩水75.9%,盈利能力近乎腰斩。
规模萎缩成为业绩下滑的核心推手。截至2025年末,公司管理规模为1160.87亿元,较2024年末减少213.64亿元,缩水幅度显著。其中,曾扛起规模增长大旗的固收类产品集体失速,债券型产品规模缩水173.84亿元,货币型产品缩水121.44亿元,两类产品合计规模达676.08亿元,占总规模比重仍达62%,但下滑态势已难以逆转。
从国有资产管理公司控股到纳入中央汇金体系,信达澳亚基金本应凭借股东背景优势完善治理、强化投研,但人事动荡、合规失守与业绩滑坡的三重困境,让其发展陷入停滞。
中央汇金的入主虽为公司带来治理优化的契机,新任管理层也试图通过团队换血扭转颓势,但高频人事变动导致的投研传承断裂、合规体系重建的漫长周期、以及规模与盈利的恶性循环,都成为亟待破解的难题。
对于信达澳亚基金而言,2026年将是关键的“修复之年”。如何稳定投研团队、补齐内控短板、重塑市场信心,不仅关乎公司自身的生存与发展,也考验着汇金系对旗下公募平台的整合与管理能力。(本文首发证券之星,作者|赵子祥)
